4432739
湖北省宗教事务行政处罚裁量权指导标准(试行)
20
2022-11-30
44935
行政处罚决定
无障碍阅读
|
微信
|
微博
|
网站
|
登录
|
注册
betway首页
搜 索
首页
必威手机登录界面
互动交流
Betway·必威(西汉姆联)唯一官方网站
必威betway中文版登录
专题专栏
当前位置:
首页
>
必威手机登录界面
>
法定主动公开内容
>
处罚/强制
>
行政处罚决定
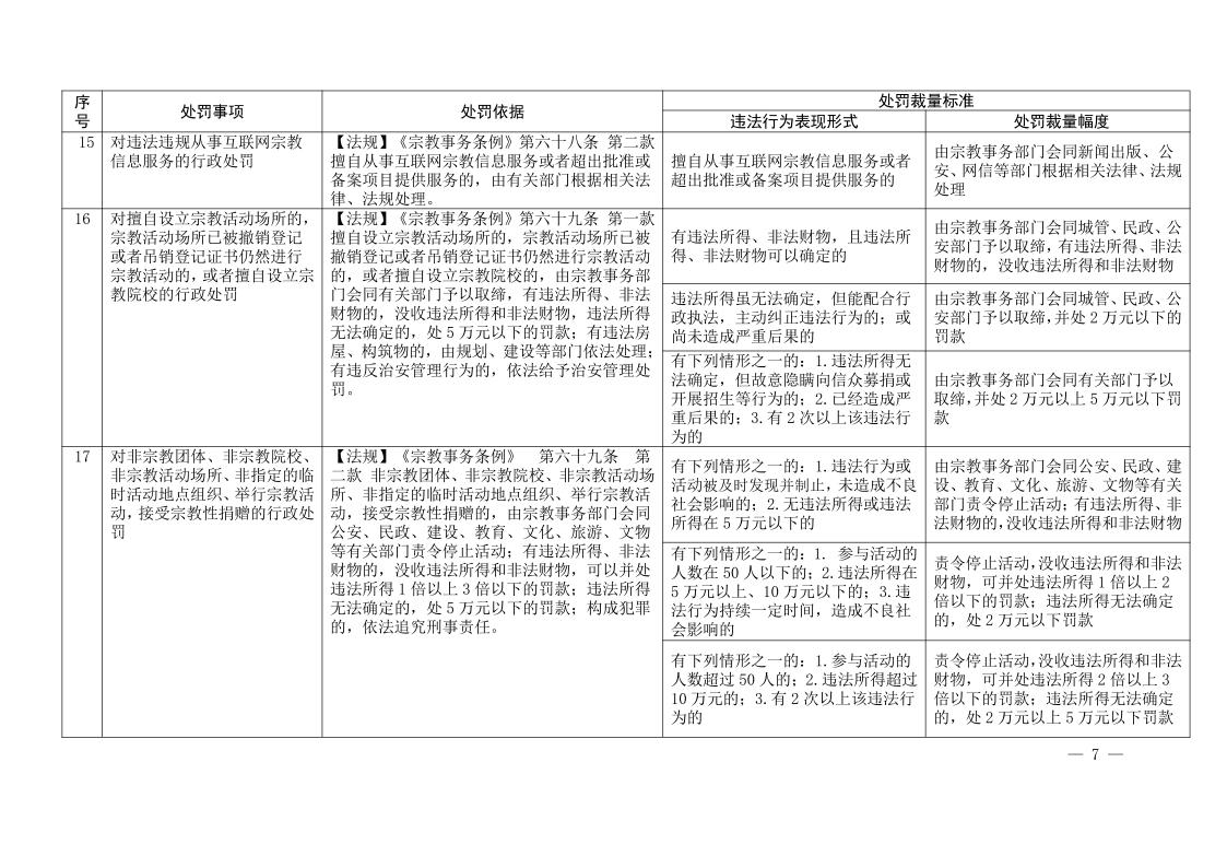
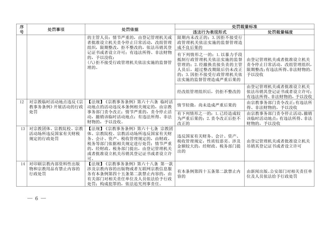
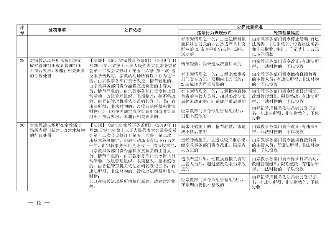
湖北省宗教事务行政处罚裁量权指导标准(试行)
湖北省宗教事务行政处罚裁量权指导标准(试行)
2022-11-30 17:29
|
betway首页
索 引 号
011043719/2022-41260
分 类
民族事务;宗教事务
发布机构
betway首页
发文日期
2022-11-30
文 号
无
有 效 性
有效
相关附件:
湖北省宗教事务行政处罚裁量权指导标准(试行).pdf
扫一扫在手机上查看当前页面
已阅 0
打印
关闭
关联链接
×
您访问的链接将离开“
”门户网站 是否继续?
map